
时间:2022-06-30 16:01:48来源:网络整理
9月4日,我省发布《农民生活污水分布式处理系统技术目录》,向全球专家团队征集相关技术,解决我省农村污水处理问题。

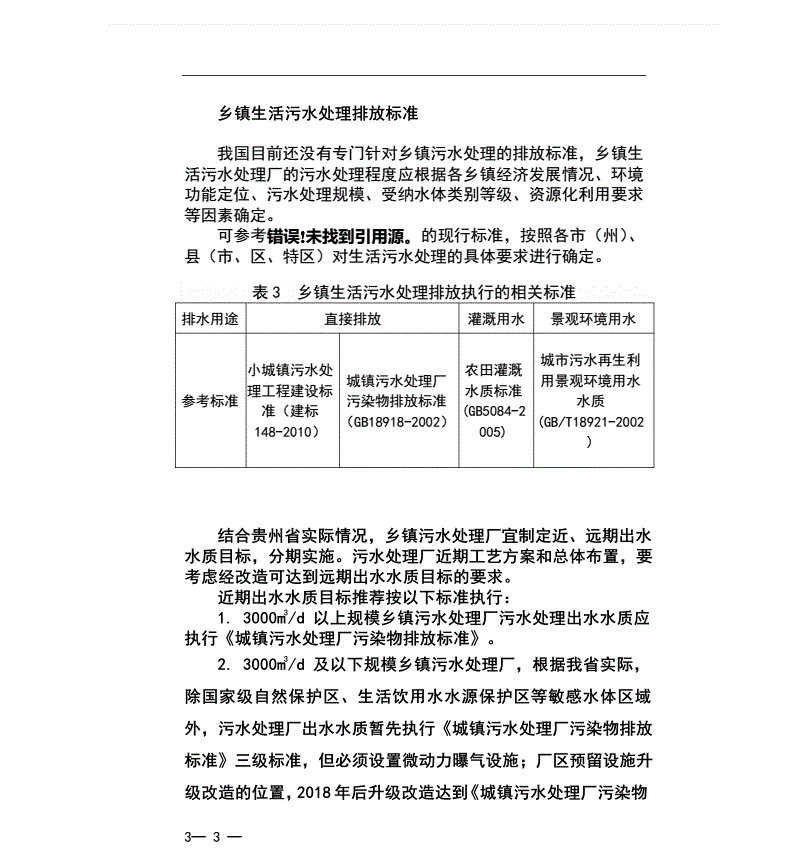
据悉,农民生活污水已成为影响农村生活环境的突出问题。现有的主流方案是集中收集、集中处理,但管网和曝气环节增加了建设和运营成本,难以移植到农村。为发展分散农户生活污水就近处理、就地排放的新技术、新设备、新业态,我省发布这份清单。

清单要求,2018年1-12月完成“百村千户”试点,100个试点村(平均每村10户)覆盖全省88个县(市、区、特区) ,覆盖省市两级。由河长管理的流域。
在技术方面,要求处理后的水质达到或超过城镇污水处理厂污染物排放二级标准,提出贵州省农村生活污水分散处理标准体系,包括产品标准用于新的净化罐。
同时,处理系统技术的主要技术指标是新型净化池无机械运动部件贵州废水处理,取消曝气环节,最大限度降低运行成本,提高可靠性,包括日处理量0.@ >3吨和2.@ >0吨两个等级的净化罐等。

根据省科技厅要求,本次我省发布的技术清单贵州废水处理,以重大科技专项形式面向全球专家、技术团队等申报,鼓励采用产学研合作模式。企业、高校、科研机构联合申报。申请时间:2017年11月1日-11月15日。
相关技术团队可在规定日期内登录贵州省科技规划业务管理信息系统(),在官方项目申请界面选择《农村生活污水分布式处理系统技术目录》进行网上申请。
声明:文章仅代表原作者观点,不代表本站立场;如有侵权、违规,可直接反馈本站,我们将会作修改或删除处理。
图文推荐
 
				2022-06-30 15:01:55
 
				2022-06-30 14:02:04
 
				2022-06-29 18:02:06
 
				2022-06-29 17:01:58
 
				2022-06-29 16:01:31
 
				2022-06-29 15:01:23
热点排行
精彩文章
 
				2022-06-30 13:04:14
 
				2022-06-30 12:02:42
 
				2022-06-28 17:01:08
 
				2022-06-28 16:03:02
 
				2022-06-28 11:04:39
 
				2022-06-28 11:03:43
热门推荐
